返回首页
设为主页
加入收藏
首页
关于协会
会员介绍
会员单位
会务动态
分支机构
协会文化
项目推荐
协会党建
零供诚信评估
联系我们
协会文化:
协会杂志
活动剪影
协会动态
分支机构:
地方分会
行业分会
项目推荐:
供求信息
绿色产品推荐
品牌观察
融资支持
联系我们:
留言板
联系我们
零供诚信评估:
零供动态
零售商诚信点评
供货商诚信点评
会务动态:
会务动态
最新通知
热点资讯
您现在所在的位置:
首页
>
零供诚信评估
>
零售商诚信点评
最新通知
更多> >
关于召开食品安全追溯与物联网产业联盟筹备会的通知
2016/07/20
中视三立文化传媒有限公司授权书
2016/05/16
首届食品与国家安全论坛”将在京拉开帷幕
2016/05/16
会务动态
更多> >
迎接2016年世界月季节
2016/05/17
零售商诚信点评
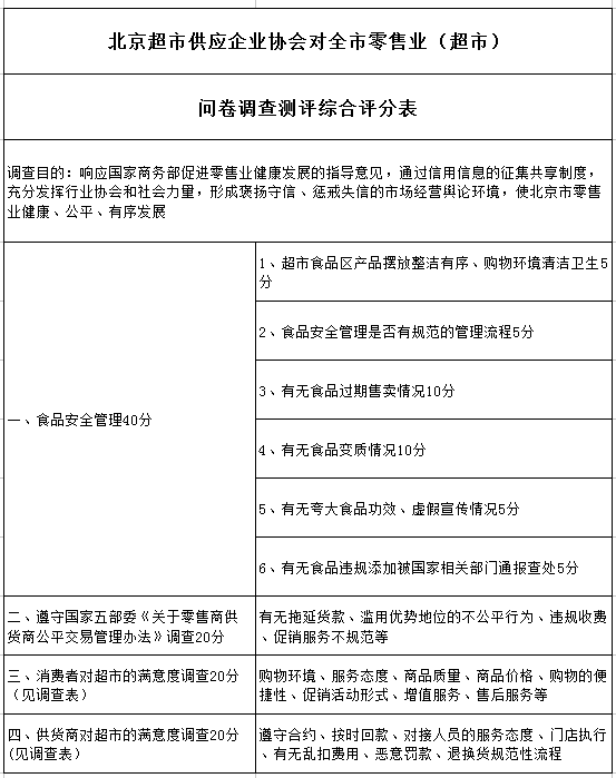
问卷调查测评综合评分表
发布时间:2017-04-05